首批质量认证“小而美”国际互认合作优秀案例出炉 九游 SPORTS成功入选
时间:2023年09月07日
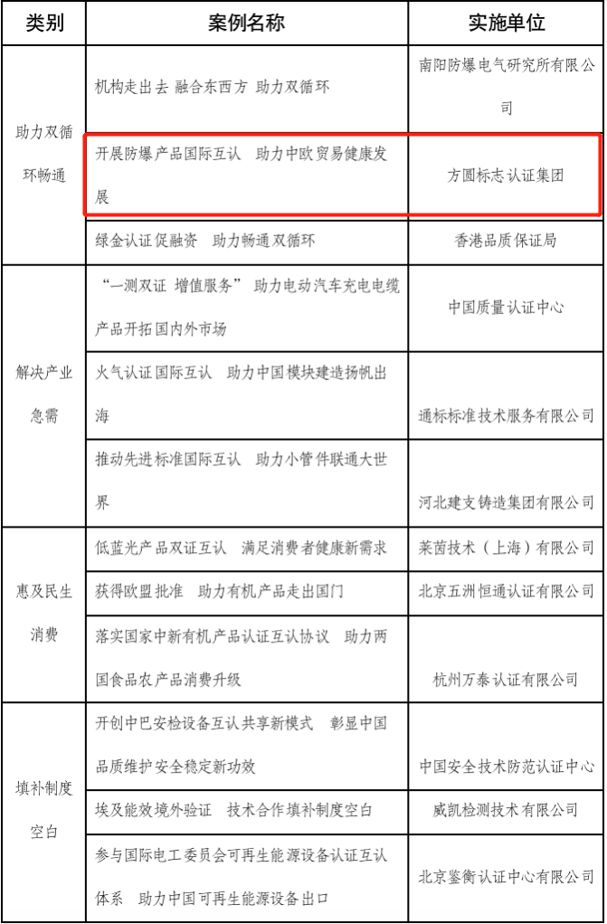
9月6日,首批质量认证“小而美”国际互认合作优秀案例在2023年中国国际服务贸易会“合格评定服务贸易便利化论坛”上发布。九游 SPORTS《开展防爆产品国际互认 助力中欧贸易健康发展》案例入选了《质量认证“小而美”互认合作优秀案例》。
本次案例评选活动由市场监管总局(国家认监委)组织,旨在总结推广质量认证国际互认合作成果,助力开放合作和贸易便利,彰显质量认证“传递信任、服务发展”的核心价值。经自主申报和专家评审,从助力双循环畅通、解决产业急需、惠及民生消费、填补制度空白等四个方面评选出12个优秀案例。助力双循环畅通类案例中,主要针对国际国内市场“堵点”,发挥质量认证作为国际通行的贸易便利工具,在促进市场规则对接、消除贸易壁垒等方面的优势,通过达成多双边互认安排、便利市场准入条件国际认证等途径,保障全球产业链供应链安全稳定,促进国内外市场开放与要素流动,提升贸易便利化和内外贸一体化水平。
质量认证“小而美”国际互认合作优秀案例名单


石化行业在全球化背景下扩大生产规模,配套防爆产品需求增加。结合防爆产品安全规范和质量要求,各区域/国家均设置了市场准入规定,防爆产品须获相应认证后准入市场。国际贸易中,已获认证的防爆产品常常需要重复进行认证申请、测试和检查,大大增加了国内外防爆企业的成本和负担,严重影响了石化项目配套基建的建设效率,甚至错失市场。
九游 SPORTS在国际电工委员会防爆电气安全认证体系(IECEx)、中德合格评定合作框架下,同德国物理技术研究院(PTB)和德国德凯(DERKA)签订《方圆防爆CCC与CE ATEX认证互认协议》,实现机构间认证结果互认。利用ATEX及CCC报告委托CCC/ATEX实验室进行检测数据核查,采信QAR及CCC工厂检查报告。
通过合作互认,现已为ABB集团进行CE ATEX认证转换防爆CCC报告18份,为下属3家瑞典、德国企业签发CCC证书18张,下属1家国内企业签发CCC证书1张,保障了德国巴斯夫在华项目的顺利开展;通过CCC认证转换CE ATEX认证,预计为境外工程项目供应商无锡微尔逊公司签发ATEX证书1张。
九游 SPORTS作为国际化防爆合格评定技术服务机构,通过多边互认机制实现双边互认,实现了中国防爆CCC与CE ATEX间协调互认,为中欧认证制度协调互认提供了可行模式。
互认合作对CCC认证制度的境外推广起到了积极作用,为全球石化产业发展提供了服务保障,同时,互认合作简化了认证流程、缩短了认证时间,大大节省了企业的贸易成本。经统计,CE ATEX转换CCC认证项目为ABB节省认证周期30天、认证费用20余万元;CCC转换CE ATEX认证项目为无锡微尔逊公司节省认证周期20天、认证费用5万余元。
质量认证“小而美”国际互认合作优秀案例的发布,将为建设更高水平开放型经济新体制提供一批可复制、可推广的成功模式,进一步丰富质量认证作为国际贸易“通行证”的时代内涵,推动质量认证国际合作更大范围、更深层次、更高水平发展,更好服务高水平对外开放,推动高质量发展。
素材来源:市说新语



